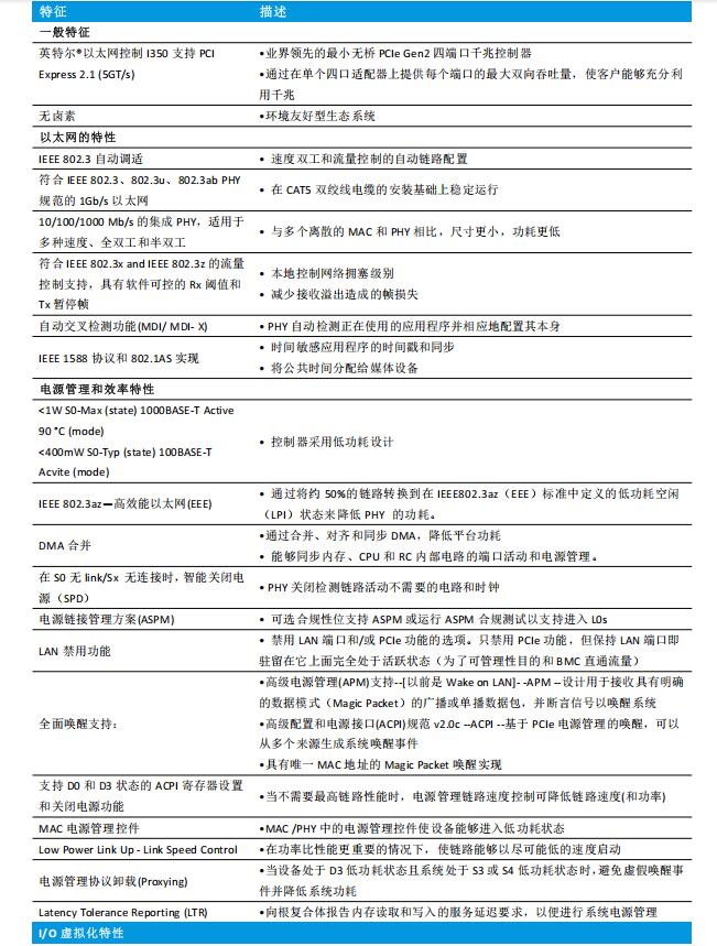
CEACENT CC8350-T4V2

• 可扩展的 iSCSI 性能,提供经济高效的 SAN连接
• 高性能无桥设计支持 PCI Express* Gen 2.15GT/s

CEACENT CC8350-T4V2

I/O一站式选配服务提供商

Ceacent CC8350-T4V2是深圳嘉华众力科技有限公司在基于INTEL I350芯片方案基础上自主研发的一款PCIEx4线程, 4* 1GBASE-T速率的RJ45接口,以太网服务器适配器(千兆网卡),支持自I/O 虚拟化与服务质量(QoS)功能,能高效的实现虚拟与非虚拟环境下的资源调度。

适用解决方案

云存储|数据中心|AI学习计算|大流量存储

想要获得更多产品信息,请致电: 0755-8366 6771

Ceacent CC8350-T4V2是深圳嘉华众力科技有限公司在基于INTEL I350芯片方案基础上自主研发的一款PCIEx4线程, 4* 1GBASE-T速率的RJ45接口,以太网服务器适配器(千兆网卡),支持自I/O 虚拟化与服务质量(QoS)功能,能高效的实现虚拟与非虚拟环境下的资源调度。
适用于企业办公网络、虚拟化服务器集群、中小型存储区域网络(SAN)等场景,对成本需平衡性能与能耗的用户。

• 创新的电源管理功能,包括高效能以太网(EEE)和 DMA 合并,可提高效率和降低功耗
• 灵活的 I/O 虚拟化,实现端口分区和多达32 个虚拟端口的服务质量(QoS)
• 可扩展的 iSCSI 性能,提供经济高效的 SAN连接
• 高性能无桥设计支持 PCI Express* Gen 2.15GT/s



2025:原产品型号 AN8350-T4V2 现正式更新为 CC8350-T4V2 。本次更新仅为标识调整,产品技术参数、功能配置及售后服务均保持不变,可完全替代原型号使用。 如需了解详情或咨询采购,欢迎随时沟通。感谢一路信任与支持!
15012962335
大图查看