CEACENT CC8710-F4

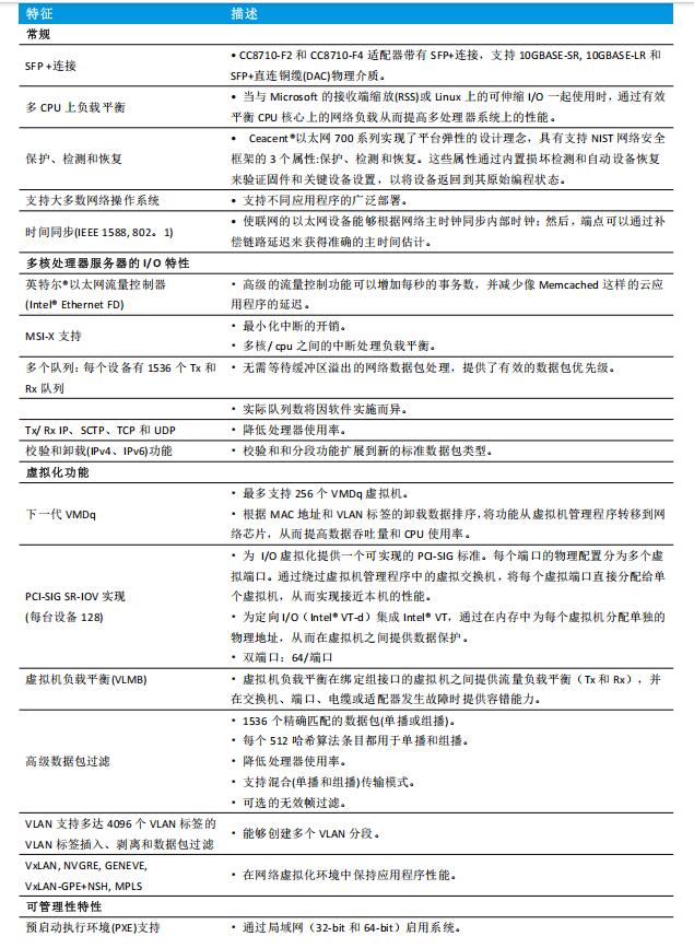
• Intel®Ethernet Flow Director 用于基于硬件的应用流量控制
• 动态设备个性化(DDP)能够提高 NFV 和云部署的数据包处理效率
• 数据平面开发工具包(DPDK)优化了高效的数据 包处理
• 出色的小数据包性能,用于网络设备和网络功能虚拟化(NFV)
• I/O 虚拟化创新,在虚拟化服务器中获得最大性能

CEACENT CC8710-F4

I/O一站式选配服务提供商

Ceacent CC8710-F4是深圳嘉华众力科技有限公司在基于INTEL XL710BM1芯片方案基础上自主研发的一款PCIEx8线程,4*SFP+端口 10GBASE-T速率的以太网服务器适配器(万兆网卡),支持自动协商网络速度和网络虚拟化。

适用解决方案

云存储|数据中心|AI学习计算|大流量存储

想要获得更多产品信息,请致电: 0755-8366 6771

Ceacent CC8710-F4是深圳嘉华众力科技有限公司在基于INTEL XL710BM1芯片方案基础上自主研发的一款PCIEx8线程,4*SFP+端口 10GBASE-T速率的以太网服务器适配器(万兆网卡),支持自动协商网络速度和网络虚拟化。
CC8710-F4采用低功耗设计,支持节能以太网(EEE)技术,在数据传输较少时,有效降低能耗,既环保又能节省运营成本,延长产品寿命。适用于通信、云计算和企业 IT 网络解决方案,提供强大的兼容性、性能优化能力和灵活适配性。

• 节能以太网(EEE) / IEEE 802.3az 启用
• 向后兼容多速度支持 5/2.5/1GbE, 10GBASE-T, 和 100BASE-TX
• PCI Express (PCIe) 3.0 x8
• 用于 EMI 的 FCC B 类
• 网络虚拟化卸载包括 VxLAN、GENEVE、NVGRE、 MPLS 和 VxLAN- gpe,支持 NSH (Network Service Headers)
• Intel®Ethernet Flow Director 用于基于硬件的应用流量控制
• 动态设备个性化(DDP)能够提高 NFV 和云部署的数据包处理效率
• 数据平面开发工具包(DPDK)优化了高效的数据 包处理
• 出色的小数据包性能,用于网络设备和网络功能虚拟化(NFV)
• I/O 虚拟化创新,在虚拟化服务器中获得最大性能

2025:原产品型号 AN8710-F4 现正式更新为 CC8710-F4。本次更新仅为标识调整,产品技术参数、功能配置及售后服务均保持不变,可完全替代原型号使用。 如需了解详情或咨询采购,欢迎随时沟通。感谢一路信任与支持!
15012962335
大图查看